To further our understanding of Blender we have been asked to practice modelling a number of objects , the first one being a glass.
It is, in fact a very helpful exercise to get a grasp of the basics like moving around the space, resizing and loop cuts.
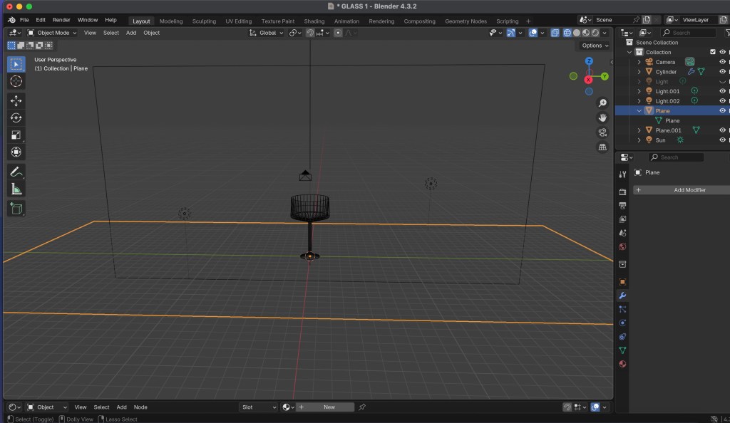
First I used a cylinder and I made some loop cuts. Using some extrusion and resizing I managed to get the shape I wanted ( I was leaning towards a low champagne glass from the 20s)
This is the reference image :

This was my first Blender project from start to finish , the general shape I achieved is this :


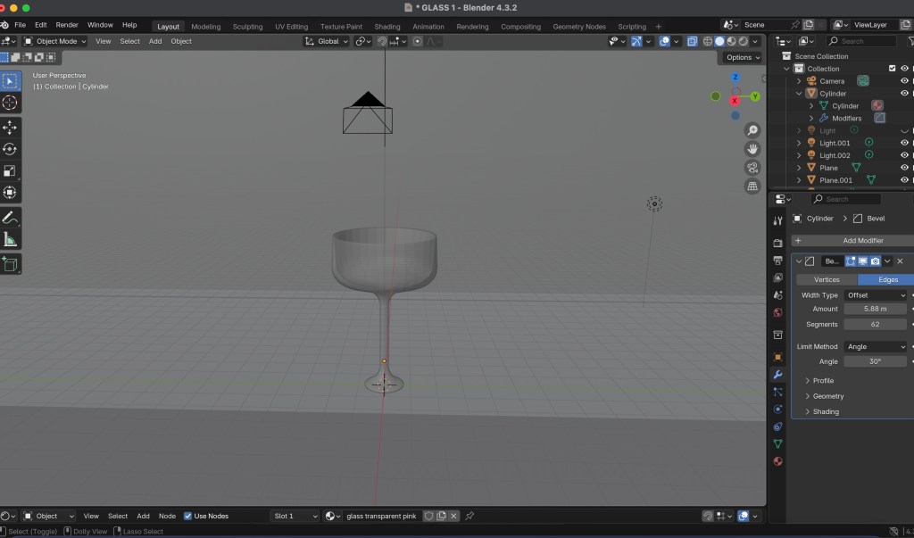
since I a trying to broaden my understanding of the modifiers I tried a bevel modifier to give the glass some thickness and better the shape :

after this I tried to gather some more informations about textures and materials and I started experimenting with the procedural nodes. The first material I tried is a procedural glass material that I coloured pink using the http://www.color-hex.com to get the hex code and insert it in the nodes .


finally this is my result :



Leave a comment