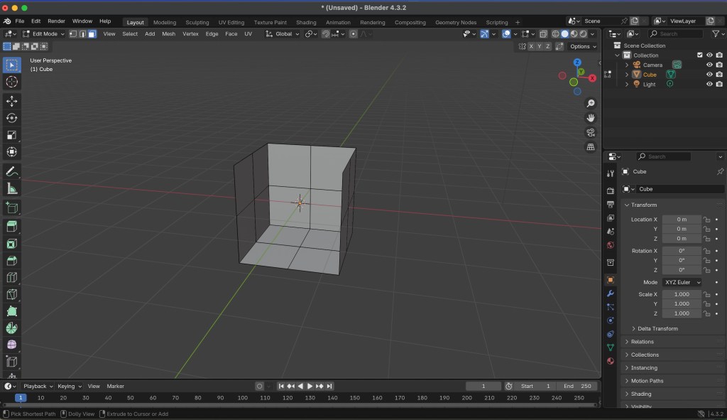
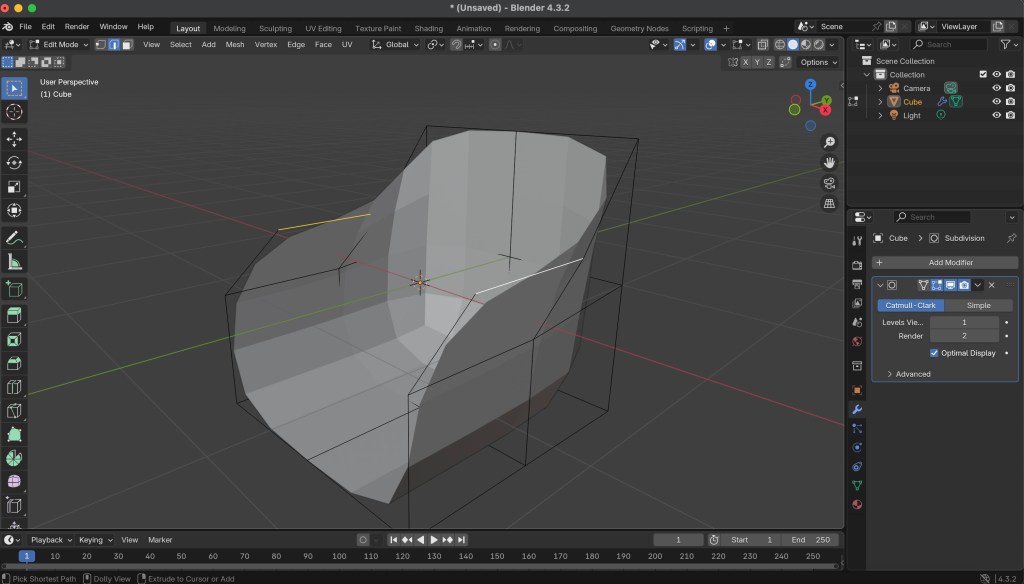
this is the second exercise that was suggested to us: modelling a chair in blender. It was nice to try and add some basic sculpted features .
model the chair , basic shapes




then some basic sculpting , I am definitely going to go back on that to further my knowledge on the matter


and then the weels

Leave a comment